单位注册

热门搜索:

热点排行

相关推荐

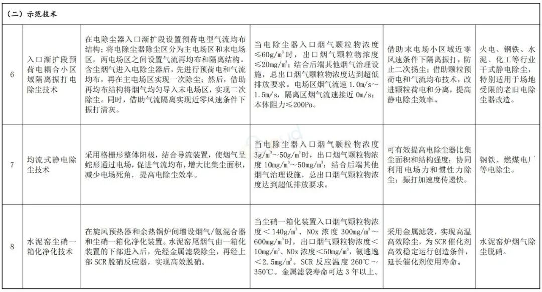
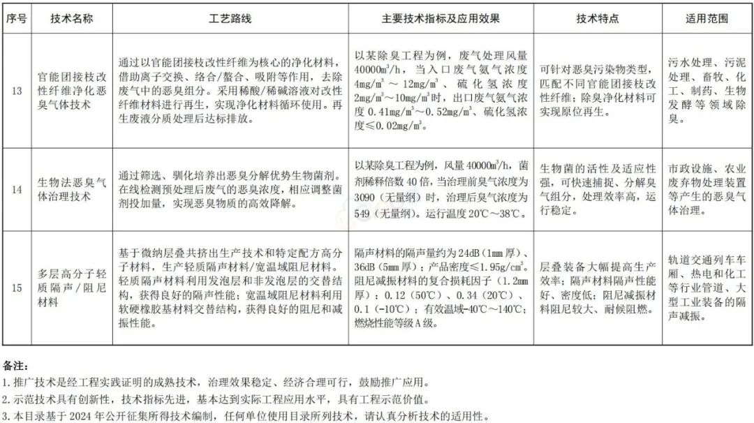
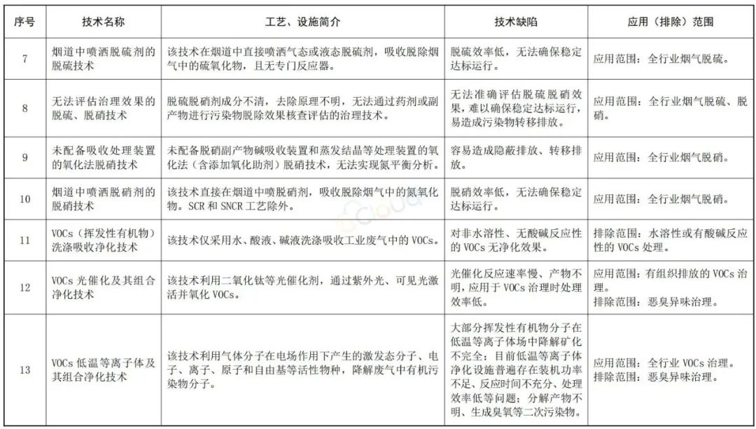
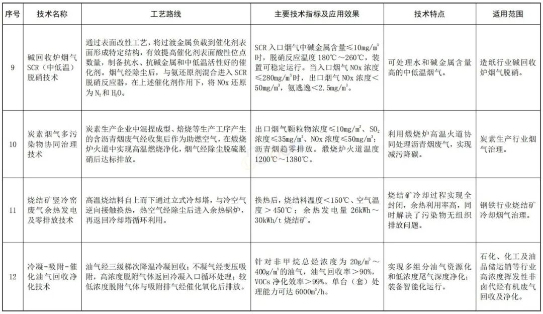
行业动态 | 2025年《国家污染防治技术指导目录》正式发布!

来源: 时间: 2025-05-30  浏览量:1412 关闭

关于印发2025年《国家污染防治技术指导目录》的通知

各省、自治区、直辖市、新疆生产建设兵团生态环境厅(局),各部属单位,各工程技术中心和重点实验室、全国性行业组织及有关单位:

  为深入贯彻党的二十大和二十届三中全会精神,认真落实全国生态环境保护大会要求,更好地发挥技术指导作用,推动生态环境领域设施设备更新和技术进步,我部组织编制了2025年《国家污染防治技术指导目录》,现印发给你们,请结合实际稳妥有序做好技术指导工作。

  生态环境部办公厅

  2025年5月21日

  (此件社会公开)

  抄送:国家发展改革委、科技部、工业和信息化部办公厅。


主办单位:杭州市环保产业协会  地址:杭州市西湖区竞舟路228号南楼4楼 0571-88025035 ICP备案编号:浙ICP备17005014号-1